

- 一个
HRegionServer会负责管理很多个region - 一个
region包含很多个store- 一个
列族就划分成一个store - 如果一个表中只有1个列族,那么这个表的每一个
region中只有一个store - 如果一个表中有
N个列族,那么这个表的每一个region中有N个store
- 一个
- 一个
store里面只有一个memstorememstore是一块内存区域,写入的数据会先写入memstore进行缓冲,然后再把数据刷到磁盘
- 一个
store里面有很多个StoreFile, 最后数据是以很多个HFile这种数据结构的文件保存在HDFS上StoreFile是HFile的抽象对象,如果说到StoreFile就等于HFile- 每次
memstore刷写数据到磁盘,就生成对应的一个新的HFile文件出来

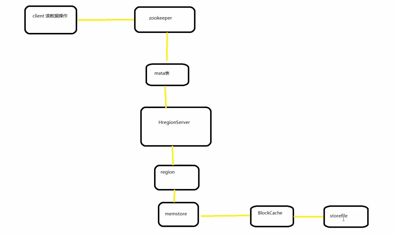
HBase读数据流程
说明:HBase集群,只有一张
meta表,此表只有一个region,该region数据保存在一个HRegionServer上
-
客户端首先与
zookeeper进行连接;- 从
zk找到meta表的region位置,即meta表的数据 一HRegionServer上; - 客户端与此
HRegionServer建立连接,然后读取meta表中的数据;meta表中存储了所有用户表的region信息,我们可以通过scan 'hbase:meta'来查看meta表信息
- 从
-
根据要查询的
namespace、表名和rowkey信息。找到写入数据对应的region信息 -
找到这个
region对应的regionServer,然后发送请求 -
查找并定位到对应的
region -
先从
memstore查找数据,如果没有,再从BlockCache上读取HBase上Regionserver的内存分为两个部分- 一部分作为
Memstore,主要用来写; - 另外一部分作为
BlockCache,主要用于读数据;
-
如果
BlockCache中也没有找到,再到StoreFile上进行读取- 从
storeFile中读取到数据之后,不是直接把结果数据返回给客户端,而是把数据先写入到BlockCache中,目的是为了加快后续的查询;然后再返回结果给客户端。
- 从

HBase写数据流程
-
客户端首先从
zk找到meta表的region位置,然后读取meta表中的数据,meta表中存储了用户表的region信息 -
根据
namespace、表名和rowkey信息。找到写入数据对应的region信息 -
找到这个
region对应的regionServer,然后发送请求 -
把数据分别写到
HLog(write ahead log)和memstore各一份 -
memstore达到阈值后把数据刷到磁盘,生成storeFile文件

补充:
HLog(write ahead log):
也称为WAL意为Write ahead log,类似mysql中的binlog,用来做灾难恢复时用,HLog记录数据的所有变更,一旦数据修改,就可以从log中进行恢复。
Views: 23
